skip to main content

Village Elementary School

Home of the Explorers
placeholder for top bar

MTSS

MTSS- Multi-tiered System of Support 

MTSS- Multi-tiered System of Support 

Coronado Unified School District utilizes the multi-tiered system of supports (MTSS) framework at each school site.  According to the Center on Multi-Tiered System of Supports at the American Institute for Research, a multi-tiered system of supports (MTSS) is a proactive and preventative framework that integrates data and instruction to maximize student achievement and support students' social, emotional, and behavior needs from a strengths-based perspective.  
 
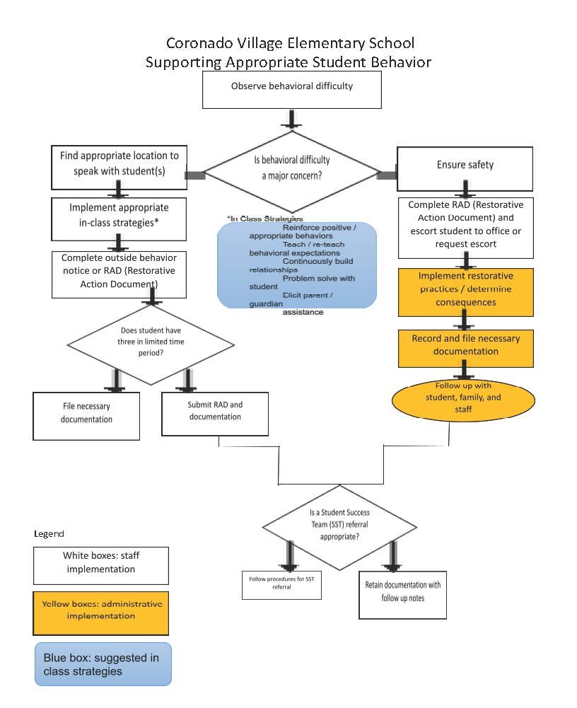
MTSS offers a framework for educators to engage in data-based decision-making related to program improvement, high-quality instruction and intervention, social and emotional learning, and positive behavioral support.  School-wide positive behavioral interventions and supports (SWPBIS) are an essential component of the MTSS framework. VES behavioral expectations and flow chart for decision making are outlined below:  
Minor Behaviors Addressed in Classroom 

Minor Behaviors Addressed in Classroom 

  • Harassment: Minor annoying behavior or negative gestures towards students
  • Physical Aggression: minor physical aggression without injury like horseplay; pushing, shoving, play- fighting
  • Bullying: Intentional physical or verbal act or conduct, including communications made in writing or by means of an electronic act
  • Inappropriate / Offensive Behavior: Inappropriate touching.
  • Non-Cooperative Behavior: Eloping, failure to follow directions, share, respond to staff requests, or allow others to participate in an activity
  • Verbal and Written Aggression: Student engages in yelling or using aggressive language (include swearing), minor name-calling
  • Misuse of Restroom: Student leaves the room w/o permission or does not go to restroom, misuse of restroom
  • Stealing: Student takes something from another student without asking.
  • Technology Violation: Violation of school rules and technology policy re: use of personal and school technology not resulting in harm
  • Immodest / Offensive Behavior: Conduct that is sexual in nature, but either because of age or intention does not cause significant harm
  • Property Misuse / Damage: littering or accidental damage; student engage in low-intensity misuse of property
  • Disruption: Student engages in low-intensity, but inappropriate disruption. (blurting, negative attention seeking, loud talk, noise with materials, sustained out of seat, etc.)
  • Lying: Student engages in a lie or cheats and shows remorse (takes ownership)
Major Behaviors Requiring R.A.D. Referral

Major Behaviors Requiring R.A.D. Referral

  • Harassment: Malicious teasing, Threats/intimidation and repeated annoying behavior or negative gestures despite warnings to stop.
  • Physical Aggression: Physical aggression causing physical injury to include attack on a student or staff or attempt to cause physical injury.
  • Bullying: Severe or pervasive physical or verbal acts incl. communications made in writing or by means of an electronic act
  • Inappropriate / Offensive Behavior: Viewing or displaying obscene or sexually explicit content; intentional physical or verbal act that is of a sexual nature or considered obscene.
  • Non-cooperative Behavior: Failure to follow directions that directly leads to disruption or the harm of self/others
  • Verbal and Written Aggression: Use of biased language specifically related to race, religion, sexual orientation, ability or other discriminatory language; habitual use of profanity/vulgarity; threats to cause acts of hate violence or physical injury; terroristic threats against school officials or school property or both
  • Misuse of Restroom: Inappropriate conduct in restroom. Repeated misuse of restroom expectations
  • Stealing / Possession of Stolen Property: Student stole school or private property, knowingly possess stolen property, or extortion.
  • Technology Violation: Repeated violations of school rules and technology policy re: use of personal and school technology; use of electronic devices that directly cause physical or emotional harm to another person
  • Sex Based Harassment (4th and 5th): Committed or attempted to commit a sexual assault or battery: conduct of a sexual nature that has an effect described by law
  • Property Misuse / Damage: Cause significant damage to school property.
  • Disruption: Student engages in high-intensity, or repeated low intensity disruptions
  • Weapons: Student brings a dangerous object or imitation to school (ie imitation firearm, explosive, knife, firearm); including brandishing a knife, possessing an explosive or firearm.
  • Contraband: Possession/under the influence of alcohol, marijuana, controlled substance or tobacco 
Supporting Appropriate Student Behavior
Coronado Village Elementary School